国办函〔2025〕70号
各省、自治区、直辖市人民政府,国务院各部委、各直属机构:
《“高效办成一件事”2025年度第二批重点事项清单》已经国务院同意,现印发给你们,请结合实际认真组织实施。
国务院办公厅
2025年7月3日
(此件公开发布)
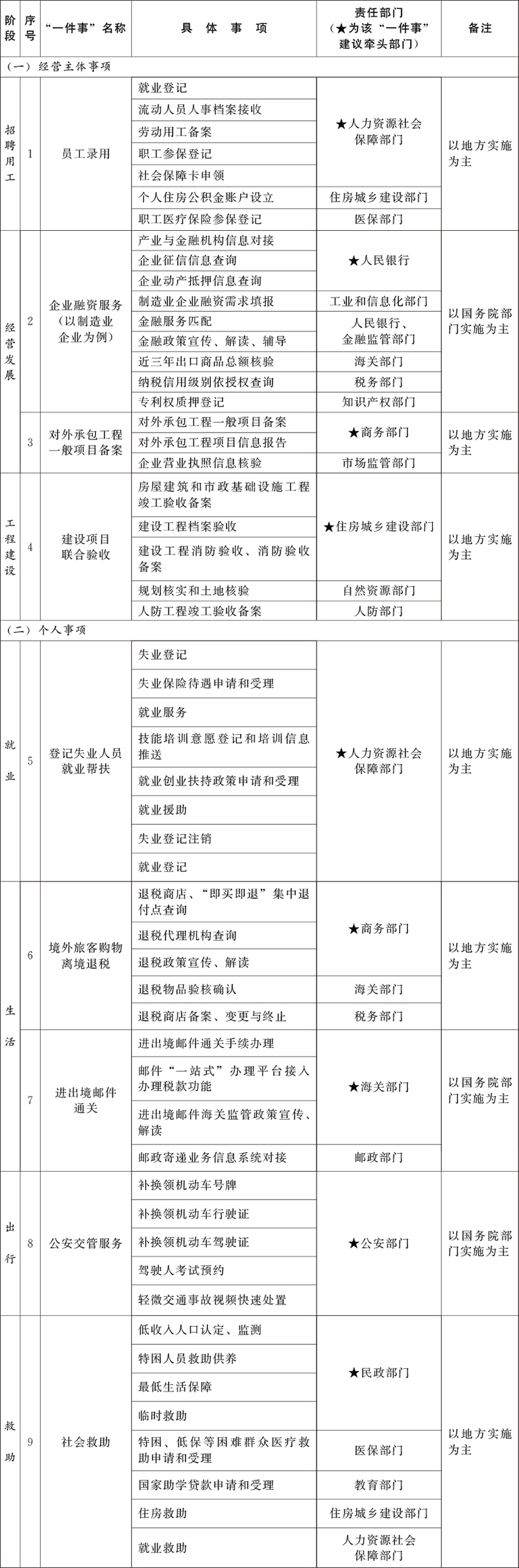
“高效办成一件事”2025年度第二批重点事项清单

国办函〔2025〕70号
各省、自治区、直辖市人民政府,国务院各部委、各直属机构:
《“高效办成一件事”2025年度第二批重点事项清单》已经国务院同意,现印发给你们,请结合实际认真组织实施。
国务院办公厅
2025年7月3日
(此件公开发布)
“高效办成一件事”2025年度第二批重点事项清单
